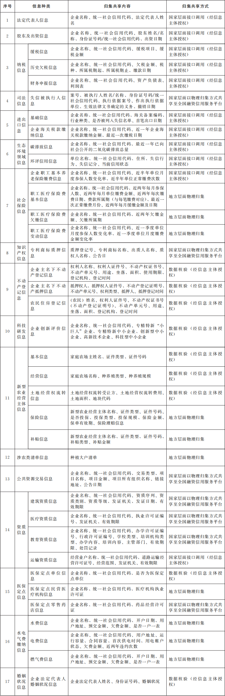
国务院办公厅关于印发《统筹融资信用服务平台建设提升中小微企业融资便利水平实施方案》的通知 2024年05月14日 15:55

国务院办公厅关于印发《统筹融资信用服务平台建设提升中小微企业融资便利水平实施方案》的通知-1.png

W020240402576783629156_ORIGIN.jpg